中关村在线

首页 排行 新品 问答 下载 论坛 手机 笔记本 数码相机 主板 显卡 平板电脑 更多

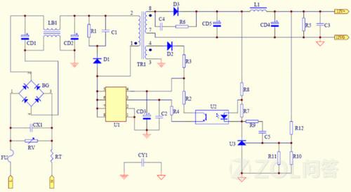
在鑫谷牌绿动450节能版电脑电源的电路板中一个8脚IC集成块,发现该集成块崩坏,看不到型号,请教是什么型号

举报
讨论回答 (6)
Oo城管大队长oO
zhihaikeji
JR1199738988 
颖菊焕灿 
sunshine 
佛慧 
展开查看全部 6 条讨论
相关问题

现在花3800买13Pro,256g还值得吗?

6827 浏览 8 回答

第一颗GPU是谁发明的

1737 浏览 6 回答

在鑫谷牌绿动450节能版电脑电源的电路板中一个8脚IC集成块,发现该集成块崩坏,看不到型号,请教是什么型号

760 浏览 6 回答

鑫谷劲翔700走线王 安钛克VP450 安钛克VP500 哪个好点.

3383 浏览 6 回答

麒麟960gpu相当于骁龙多少的水平

2993 浏览 6 回答

相关产品
扩展阅读

一文看懂iQOO 15/15 Ultra怎么选 追求电竞极致看Ultra

评论 5

一文看懂iQOO 15/15 Ultra怎么选 追求电竞极致看Ultra

多图看懂iQOO15 Ultra:为沉浸电竞体验而生

评论 8

多图看懂iQOO15 Ultra:为沉浸电竞体验而生

iQOO 15 Ultra全面评测 重新定义“性能Ultra”

评论 4

iQOO 15 Ultra全面评测 重新定义“性能Ultra”

画质拉满还能帮你复盘游戏!iQOO 15 Ultra游戏体验

评论 2

画质拉满还能帮你复盘游戏!iQOO 15 Ultra游戏体验

本代5款A卡如何选?瀚铠RX 9000系显卡纵评

评论 5

本代5款A卡如何选?瀚铠RX 9000系显卡纵评
热门问题

电子发票代码在哪里看

5983 浏览 6 回答

电子发票代码在哪里看

中国的国烟、国酒、国烟?是什么??

8428 浏览 7 回答

中国的国烟、国酒、国烟?是什么??

免费韩国漫画在线观看的地址有么?

8068 浏览 5 回答

免费韩国漫画在线观看的地址有么?

拼多多的客户服务电话是多少啊?

3213 浏览 6 回答

拼多多的客户服务电话是多少啊?

华为手机有几个档次 最好 中等 下等 分别是好不好的 怎么一看就清楚的

9721 浏览 4 回答

华为手机有几个档次 最好 中等 下等 分别是好不好的 怎么一看就清楚的

平凡的荣耀父亲给女儿出气是第几集啊

1838 浏览 4 回答

平凡的荣耀父亲给女儿出气是第几集啊

《lofter》网页版登录入口

2264 浏览 6 回答

《lofter》网页版登录入口

飘雪电影网好不好?看电影怎么才能让他不卡? 飘花电影网好不好?

7596 浏览 6 回答

飘雪电影网好不好?看电影怎么才能让他不卡? 飘花电影网好不好?

中国体育彩票怎么样兑奖

8174 浏览 6 回答

中国体育彩票怎么样兑奖

懂行的人建议买vivo还是OPPO手机?!

716 浏览 7 回答

懂行的人建议买vivo还是OPPO手机?!
最新问答

vivo丫36详细参数配置

3113 浏览 5 回答

vivo丫36详细参数配置

雷霆队史球星分层合理吗

6146 浏览 8 回答

雷霆队史球星分层合理吗

千元手机性价比排行榜2024前十名有哪些

7364 浏览 4 回答

千元手机性价比排行榜2024前十名有哪些

下载的来自PPT加密了肿么才可以对它编辑

9774 浏览 6 回答

下载的来自PPT加密了肿么才可以对它编辑

三星LPDDR5X和LPDDR5有什么不同吗?

6533 浏览 7 回答

三星LPDDR5X和LPDDR5有什么不同吗?
举报
举报成功

经过核实后将会做出处理,感谢您为社区和谐做出贡献。

请选择删除原因
删除成功
确定推荐该回答?
推荐成功

更多频道

频道导航
辅助工具