中关村在线

首页 排行 新品 问答 下载 论坛 手机 笔记本 数码相机 主板 显卡 平板电脑 更多

电子信息研0是材料坑吗?

举报
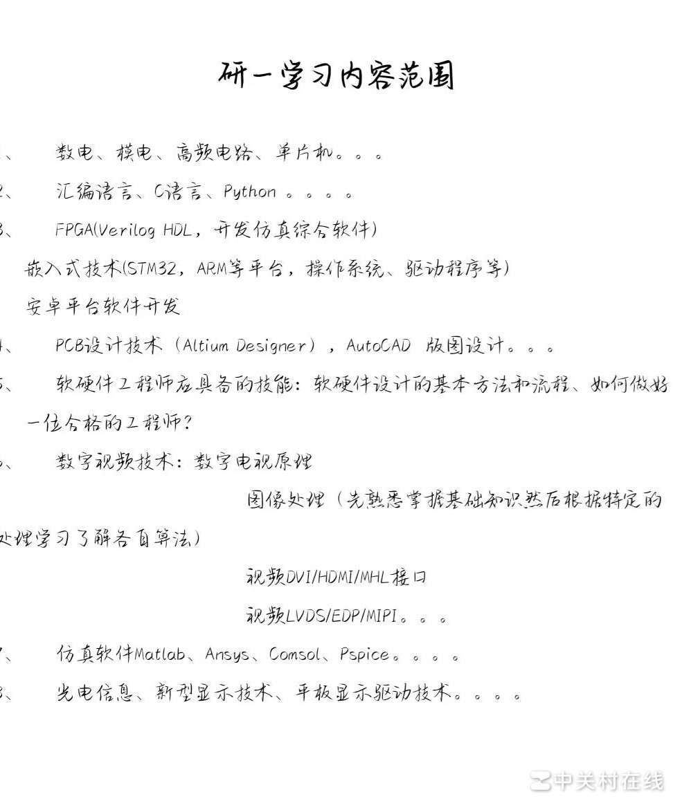
我报考的是新一代电子信息专业,但导师的研究方向偏重光电领域,主攻新型平板显示技术。目前研零阶段安排我们学习电润湿电子纸材料相关内容,老师强调这只是先导课程;正式入学后将转向基于嵌入式FPGA的显示驱动系统设计及图像处理算法优化。老师已提前发来研一详细学习计划(见图二)。这一路径是否合理?我有些顾虑:虽属电子信息大类,但前期涉及较多材料知识,担心偏离核心电路与系统设计方向,陷入材料陷阱。此前咨询网友,看法分歧明显,支持与质疑声音几乎各半。



讨论回答 (13)
希怡善姗 
wlg990 
风的赞歌丿 
炎彩嘉勋 
茶泡饭 
猫与香辛料 
雷严泫 
我是来玩的 
恒心溶解 
埃德蒙艾琳诺 
昆谊于竹 
olddoge 
月光下的猫 
这再正常不过了
展开查看全部 13 条讨论
扩展阅读

电车续航虚标吗:CLTC 为啥跑不出来

评论 8

电车续航虚标吗:CLTC 为啥跑不出来

不是5G还比5G强 华为的5A到底是个啥

评论 3

不是5G还比5G强 华为的5A到底是个啥

后台APP全关反而更卡?手机后台管理的正确逻辑

评论 4

后台APP全关反而更卡?手机后台管理的正确逻辑

Get一点:晚上玩手机累眼睛的原因找到了!

评论 8

Get一点:晚上玩手机累眼睛的原因找到了!

2026年四款轻薄旗舰手机盘点:告别“半斤机”

评论 9

2026年四款轻薄旗舰手机盘点:告别“半斤机”
热门问题

为什么一千多的手机不建议买512GB存储?

6175 浏览 5 回答

为什么一千多的手机不建议买512GB存储?

电子发票代码在哪里看

5983 浏览 6 回答

电子发票代码在哪里看

云备份是什么

8968 浏览 4 回答

云备份是什么

3dmax模型导入真实拍摄的视频

6294 浏览 8 回答

3dmax模型导入真实拍摄的视频

免费韩国漫画在线观看的地址有么?

8068 浏览 5 回答

免费韩国漫画在线观看的地址有么?

华为老大余承东年薪多少?

9274 浏览 5 回答

华为老大余承东年薪多少?

微信名字运气好发财 寓意发财的网名

8707 浏览 4 回答

微信名字运气好发财 寓意发财的网名

《lofter》网页版登录入口

2264 浏览 6 回答

《lofter》网页版登录入口

我用YY进入许多YY上的影院想看电影 ,为什么进去就公告上是黑屏看不了?

8298 浏览 5 回答

我用YY进入许多YY上的影院想看电影 ,为什么进去就公告上是黑屏看不了?

手机在哪里登录192.168.1.1设定页面?

9462 浏览 7 回答

手机在哪里登录192.168.1.1设定页面?
最新问答

云度π3续航里程多大

7844 浏览 7 回答

云度π3续航里程多大

视频转动漫用什么软件?

7031 浏览 4 回答

视频转动漫用什么软件?

word转换成pdf为什么有边框的?

7235 浏览 6 回答

word转换成pdf为什么有边框的?

请问一下我想学视频剪辑制作等,现学PS PR AE请问这软件应当怎么搭配?就是在什么时候用什么软件?

5975 浏览 5 回答

请问一下我想学视频剪辑制作等,现学PS PR AE请问这软件应当怎么搭配?就是在什么时候用什么软件?

视频转动漫用什么软件?

7031 浏览 4 回答

视频转动漫用什么软件?
举报
举报成功

经过核实后将会做出处理,感谢您为社区和谐做出贡献。

请选择删除原因
删除成功
确定推荐该回答?
推荐成功

更多频道

频道导航
辅助工具