中关村在线

首页 排行 新品 问答 下载 论坛 手机 笔记本 数码相机 主板 显卡 平板电脑 更多

打印机复印机修理故障代码

举报
讨论回答 (4)
aaaa1111233
zishang210
monkey_1100
xinlinyi_xiazai
震旦AD-259/359/409自检与设置
震旦AD-459/559自检与设置
震旦D.165自检与设置
佳能(CANON)101241115/14/NP112/PC3
佳能150
佳能1500
佳能155
佳能20
佳能2015
佳能2020/2120/C-180
佳能210/300
佳能25/250/270/3候况化剧但皮某标斤抗洋50
佳能3025/3225/3525/3725
佳能3030/3050
佳能3325/3825
佳能400/500
佳能4035/4540
佳能4050/4080
佳能4835
佳能510/511/5L11/2L/PC-I/PC-2/PC-5
佳能6012F/6212/720/740/770/790/C-120
佳能6016
佳能6030
佳能6035/6230
佳能6045
佳能6050
佳能6085
佳能6150
佳能6650
佳能7050/7550
佳能7163
佳能8070/8570
佳能8530/8580
佳能9800
佳能Al
佳能C一160
佳能C200D
佳能FC-200/PC-400
佳能GP55
佳能iR2200/iR2800/iR3300
佳厅饥能iR5000/iR6000
佳能NP
佳能NP-1215
佳能NP-2020
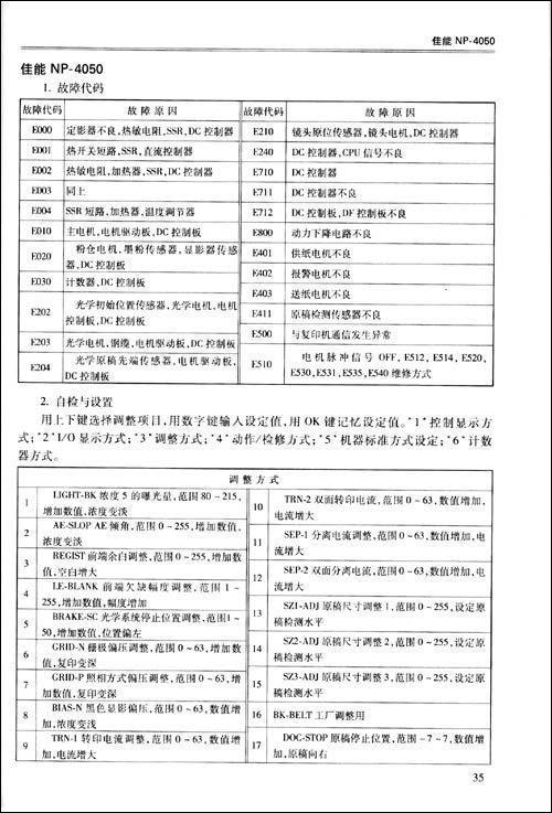
佳能NP-4050
佳能NP-6330
佳能NP~164
佳能PC
佳能PC6
佳能PC7 得宝DP-31F一体机
基士得耶(Gestetner)2007RE
基士丛橘得耶2008RE
基士得耶2715Z
基士得耶3502/4502
基士得耶5200自检与设置
基士得耶5323一体机
基士得耶5327一体机自检与设置
基士得耶5428
基士得耶5450自检与设置
基士得耶A230/A231/A232
基士得耶A250
基士得耶A293
柯尼卡(Konica)1八灯耐冲换月诗015
柯尼卡1018/2020/2028/3缺变负员离构035/4845
柯尼卡lll2
柯尼卡1120/1212
柯尼卡1290
柯尼卡1290RE
柯尼卡1515/115Z/220Z/1512/1613自检与设置
柯尼卡1590
柯尼卡1790
柯尼卡2125/2130
柯尼卡2203
柯尼卡2290
柯尼卡2590
柯尼卡3135/4145/4155/4255
柯尼卡3240/3340
柯尼卡3290
柯尼卡4065/5080/6090/7490
柯尼卡4290
柯尼卡4345/4355
柯尼卡7115
柯尼卡7216备钟矿几/7220
柯尼卡/美能达Dil52/183
柯尼卡/Royal1503
柯尼卡/Royal1803/2803
柯尼卡/Royal4003
京瓷(Kyocem)DC1556/1755
京瓷Fs-9520DN
京瓷KM-1620
京瓷KM-1635/2035
京瓷KM-2530/3530/4030
京瓷美达(Kyoceramita)DC2050 美达1001
美达111/111C/113
美达114
美达1205
美达1256/1257/1355
美达1415
美达142RE
美达1435/1455
美达152Z/1655
美达1556
美达1560
美达1605/1656/1685
美达1755
美达1785
美达1856/2355
美达2055/2254/2255/2285
美达2105
美达2ll
美达213/213RE
美达2555/2585
美达3055
美达3060
美达312/312RE/412/412RE
美达313ZD
美达3285
美达3555/3585
美达3755/3785/4655/4685
美达4056/4086
美达4085
美达4090
美达4555/4585
美达5555/5585
美达5685/7085
美达6090
美能达(Minolta)1050/2030/1085/2010
美能达1052
美能达1080
美能达1083/2010/2050
美能达1255
美能达2080/4000/5000
美能达2100
美能达2120/2121/2130/2131/2150/2151/2152
美能达270
美能达300/300RE
美能达3000
美能达3050/4050
美能达310
美能达3120/3150
美能达3170/4210
美能达3190D
美能达320
美能达350/350Z
美能达370
美扮郑返能达410
美能达4230/4300
美能达4233
美能达425Z
美能达4320/4321/5400/540l
美能达450/450Z
美能达470Z
美能达520/530/530R
美能达5320/5420
美能达850/870
美能达8600
美能达Bizhub250
美能达Dil52/183
美能达Dil81自检与设置
美能达Di2510/3010/3510
美能达Di470/D~52
美能达EP-1054
美能达EP-50
美能达EP-650Z
奥西(Oce)1630
松下(Panasonic)12100
松下1307/1510/1530/1540
松下1310R
松下1520
松下1570
松下1670
松下1680
松下DP-1810P自检与设置
松下DP-2500
松下FP-7813自检与设置
松下FP~818自检与设置
理光(Ricoh)2010/2050/2070
理光3013/3213
理光3020/3050/21060
理光3320
理光3513/3713
理光4015
理光加22/4|D27/4522/4527/5035/5535/5632/5732/5832/5840
理光4065/4420
理光4085
理光4215/4222/4220
理光44001441014430/4460/4480/4490
理光6620..
理光6645/6655/6665
理光6750 理光Aficio1035
理光Aficio1045/1050
理光Micio200
理光FT-2260
理光FT-3020/3050
理光FT-3113/3313/3413
理光FT-3813/4621
理光FT-4060
理光FT-4065
理光FT-4080
理光FT-4418
理光FT-4470
理光FT-4490
理光FT-4495
理光FT-4530/4820自检与设置
理光FT-5627/5640自检与设置
理光FT-827自检与设置
理光FT-7650
理光M10
理光TRl000
Royal130/130R
Royal1602/2502
Royal3302
三洋(Sanyo)1100/1102/1150/1152
三洋116
三洋120
三洋122
三洋133
三洋50/501
三洋600/605
三洋70
三洋800/802/850/852/870
三洋90/125
三洋SZr-1150ZE
三洋Z-80
夏普(SHARP)1016/1116
夏普1020
夏普1025
夏普1118 夏普1420/1430/2014/2114/2214/ZS00
夏普158
夏普161自检与设置
夏普2020
夏普2022/2027/2035
夏普2025/2030/2040
夏普2026
夏普2050
夏普2116/2118
夏普2120/2216
夏普2314/2414/2514
夏普7100/7200/750/756/770/771/780
夏普7320/7370
夏普7800/7850
夏普781/815/816/826/8200/900/90l
夏普7900/8300/8350/8400
夏普810
夏普8100/8260
夏普811/850
夏普820
夏普825
夏普830/835/845
夏普8600
夏普8870:
夏普8875
夏普9300/9500/9550
夏普9700/9750
夏普AR-200/200S
夏普AR-255
夏普AR-275
夏普AR-2818自检与设置
夏普AR-FX7
夏普AR-M160/AR—M205
夏普AR-M620N
夏普SF-D20/21、SF-DM11自检与设置
夏普Z50/Z55/Z70
夏普Z60
夏普Z810 东芝1550
东芝1560
东芝1568
东芝1650
东芝1668
东芝168系列卡纸类故障代码
东芝169系列
东芝1710/2310/2500/2510/3210/3220/4010/5010/5020
东芝2000系列
东芝2060/2860/2870/3560/3570/4560/4570
东芝2532/2540
东芝2810
东芝3550
东芝3810/3910
东芝4111/4121
东芝4810
东芝4910
东芝5120/5510
东芝5511
东芝727/728
东芝7610
东芝7720
东芝7812/7815/7816/8812
东芝7910
东芝8510
东芝9110
东芝9230
东芝DP-1608/2008/2508
东芝ED-1550
优美(Ubix)1800 施乐1020
施乐1025/1038
施乐1027
施乐1035/2830
施乐2015
施乐2018/2021
施乐5011/5012/5014
施乐5016/5017
施乐5018/5028
施乐5026
施乐5312/5313/5314
施乐5318/5320/5322
施乐5328
施乐5330/5622
施乐5340/5343/5350/5352
施乐5345/5355
施乐540/560/580/XC520
施乐5615
施乐PR0420 施乐WCP315
富士施乐(FujiXerox)3970/2970/5026
理想(also)1710一体机
理想DP-24
附录部分复印机维修方式的进入
索引
……

展开查看全部 4 条讨论
相关问题

家用打印机

1.9万 浏览 24 回答

惠普推出全球首批抗量子攻击打印机,你有了解吗?

1.5万 浏览 19 回答

打印机推荐

1.3万 浏览 13 回答

硒鼓和墨盒哪个划算?

2.2万 浏览 10 回答

史上最稳定最耐用的打印机是哪一款?为什么?

5455 浏览 10 回答

扩展阅读

罗技瑞士总部直击|GPW5首发的HITS电磁微动系统到底有多强?

评论 7

罗技瑞士总部直击|GPW5首发的HITS电磁微动系统到底有多强?

新一轮旗舰大战将至:小米去背屏,OPPO死磕小屏影像

评论 12

新一轮旗舰大战将至:小米去背屏,OPPO死磕小屏影像

《仁王3》系列革新之作:瀚铠RX 9070 XT显卡4K满帧

评论 8

《仁王3》系列革新之作:瀚铠RX 9070 XT显卡4K满帧

手机里加个散热风扇,真能利大于弊?

评论 9

手机里加个散热风扇,真能利大于弊?

同样内置风扇,直吹SoC和主动散热风道有何不同?

评论 7

同样内置风扇,直吹SoC和主动散热风道有何不同?
热门问题

电子发票代码在哪里看

5983 浏览 6 回答

电子发票代码在哪里看

平凡的荣耀父亲给女儿出气是第几集啊

1838 浏览 4 回答

平凡的荣耀父亲给女儿出气是第几集啊

3dmax模型导入真实拍摄的视频

6294 浏览 8 回答

3dmax模型导入真实拍摄的视频

免费韩国漫画在线观看的地址有么?

8068 浏览 5 回答

免费韩国漫画在线观看的地址有么?

oppo手机型号p开头是什么意思

8599 浏览 5 回答

oppo手机型号p开头是什么意思

华为手机有几个档次 最好 中等 下等 分别是好不好的 怎么一看就清楚的

9721 浏览 4 回答

华为手机有几个档次 最好 中等 下等 分别是好不好的 怎么一看就清楚的

拼多多的客户服务电话是多少啊?

3213 浏览 6 回答

拼多多的客户服务电话是多少啊?

懂行的人建议买vivo还是OPPO手机?!

716 浏览 7 回答

懂行的人建议买vivo还是OPPO手机?!

我用YY进入许多YY上的影院想看电影 ,为什么进去就公告上是黑屏看不了?

8298 浏览 5 回答

我用YY进入许多YY上的影院想看电影 ,为什么进去就公告上是黑屏看不了?

飘雪电影网好不好?看电影怎么才能让他不卡? 飘花电影网好不好?

7596 浏览 6 回答

飘雪电影网好不好?看电影怎么才能让他不卡? 飘花电影网好不好?
最新问答

小米6屏幕玻璃防刮吗

297 浏览 4 回答

小米6屏幕玻璃防刮吗

开机内存提交超100G仍报不足

4544 浏览 4 回答

开机内存提交超100G仍报不足

快速筛选百位为8的数据

7100 浏览 3 回答

快速筛选百位为8的数据

骁龙888的优缺点是什么?

870 浏览 5 回答

骁龙888的优缺点是什么?

pp来自t图片打印出来右边的不全?

3561 浏览 7 回答

pp来自t图片打印出来右边的不全?
举报
举报成功

经过核实后将会做出处理,感谢您为社区和谐做出贡献。

请选择删除原因
删除成功
确定推荐该回答?
推荐成功

更多频道

频道导航
辅助工具