7月30日消息,日前,花呗针对老用户推出了一项特别权益:出账日与对应还款日调整预约,可以选择每月15日或20日还款了。
目前花呗统一采用的是9日/10日还款,新还款日的加入,方便了大家根据自己的情况更方便的还花呗。
据了解,预约后,预计9月统一设置,届时将收到设置结果的短信通知,设置成功则10月起生效。该功能每一年(非自然年)只能调整一次,一旦操作,不可撤销。
为了方便大家了解,花呗特意整理了7条要点,大家一看就明白了:
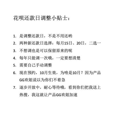
1、是调整还款日,不是不用还
2、两种新还款日选择:每月15日、20日,二选一
3、不想调也是可以保留原来的
4、每年只能调一次
5、需要自己手动调整
6、现在预约,10月生效
7、逐步开放中,耐心等待

